문제
You are given two non-empty linked lists representing two non-negative integers. The digits are stored in reverse order, and each of their nodes contains a single digit. Add the two numbers and return the sum as a linked list.
You may assume the two numbers do not contain any leading zero, except the number 0 itself.
Example 1:

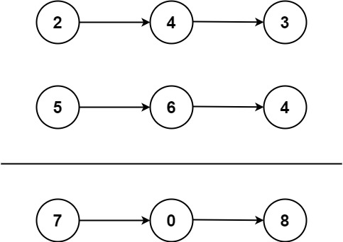
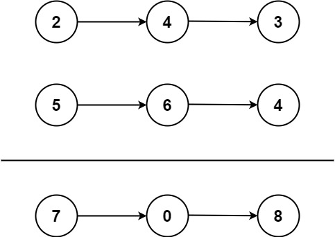
Input: l1 = [2,4,3], l2 = [5,6,4]
Output: [7,0,8]
Explanation: 342 + 465 = 807.
Example 2:
Input: l1 = [0], l2 = [0]
Output: [0]
Example 3:
Input: l1 = [9,9,9,9,9,9,9], l2 = [9,9,9,9]
Output: [8,9,9,9,0,0,0,1]
Constraints:
- The number of nodes in each linked list is in the range
[1, 100]. 0 <= Node.val <= 9- It is guaranteed that the list represents a number that does not have leading zeros.
해결방법
Linked List 형태로 입력되는 두 수의 합을 구하여 Linked List 형태로 반환하는 문제. 때문에 입력되는 두 수는 모두 일반적인 숫자 순서를 뒤집어진 상태로 들어온다. 첫 번째 아이템끼리 더하고 두 번째 아이템끼리 더하는 식이다. 뭐 따로 설명할 건 없고 올림수 처리만 잘 하면 될 것 같다. result에 더미를 만들기 싫었는데 다른 방법을 생각해내지 못해 더미를 만들어 사용했다.
테스트 코드도 계속 작성하려고 하다 보니 LeetCode 상 예시의 숫자 배열을 ListNode로 바꿔주는 코드를 작성하였고, ListNode 객체들의 비교를 위해 __eq__ 함수를 정의하여 작성하였다.
# Definition for singly-linked list.
class ListNode:
def __init__(self, val=0, next=None):
self.val = val
self.next = next
def __eq__(self, other):
while self and other and self.val == other.val:
print(self.val == other.val)
self = self.next
other = other.next
if not self and not other:
return True
return False
class Solution:
def addTwoNumbers(self, l1: ListNode, l2: ListNode) -> ListNode:
result = ListNode(0)
current = result
carry = 0
while l1 or l2:
x = l1.val if l1 else 0
y = l2.val if l2 else 0
sum = x + y + carry
carry = sum // 10
rest = sum % 10
current.next = ListNode(rest)
current = current.next
l1 = l1.next if l1 else None
l2 = l2.next if l2 else None
if carry:
current.next = ListNode(carry)
return result.next
GitHub
'기록' 카테고리의 다른 글
| LeetCode 0819. Most Common Word(Python) (0) | 2021.05.24 |
|---|---|
| LeetCode 0344. Reverse String(Python) (0) | 2021.02.25 |
| LeetCode 0001. Two Sum (0) | 2021.01.21 |
| Windows Terminal 테마와 폰트 수정하기 (0) | 2020.05.29 |
| Pyenv로 파이썬 버전 관리하기 (0) | 2020.02.23 |